Vira Banking Chat Bot
Deskripsi Aplikasi
Vira adalah Virtual Assistant Banking Bank Central Asia (BCA) berbasis chat yang hadir dalam bentuk chatbot pintar untuk meningkatkan pelayanan BCA kepada nasabah-nasabahnya, serta mempermudah nasabah Bank BCA untuk mengakses layanan banking mereka. Vira dapat di akses melalui akun resmi Bank BCA yang hadir di berbagai macam platform media sosial mulai dari LINE Official Account, Facebook Messenger, hingga Asisten Google Bank BCA. Berbagai informasi dan bantuan dapat diperoleh dari Vira, seperti informasi geolokasi ATM terdekat, informasi promo, kurs, hingga informasi perbankan seperti cek rekening, pengajuan kartu kredit, dan masih banyak fitur lainnya.
Beberapa layanan yang disediakan oleh Vira adalah sebagai berikut :
- Menyediakan informasi kurs terkini.
- Menyediakan layanan untuk pencarian lokasi ATM BCA terdekat.
- Membantu nasabah dalam mengajukan kartu kredit BCA.
- Menyediakan informasi transaksi (cek saldo, mutasi rekening, dan info kartu kredit).
- Menyediakan informasi cek sisa limit kartu kredit nasabah.
- Menyediakan informasi promo terkini (promo food, travel, gadget & lifestyle, dll).
- Kebutuhan lainnya.
- Melakukan pengecekan saldo dan mutasi.
- Administrasi.
- Informasi kartu kredit seperti cek sisa limit, tagihan, dan transaksi kartu debit.
- Melakukan pengecekan saldo dan mutasi.
- Administrasi.
- Informasi kartu kredit seperti cek sisa limit, tagihan, dan transaksi kartu debit.
- Akurat : Mendapatkan semua informasi perbankan secara akurat
- Mudah : Melakukan transaksi perbankan dengan mudah hanya melalui chat
- Aman : Mendapatkan kode OTP untuk kenyamanan dan keamanan dalam melakukan transaksi perbankan
Organization Chart
Usecase Diagram & Spesification
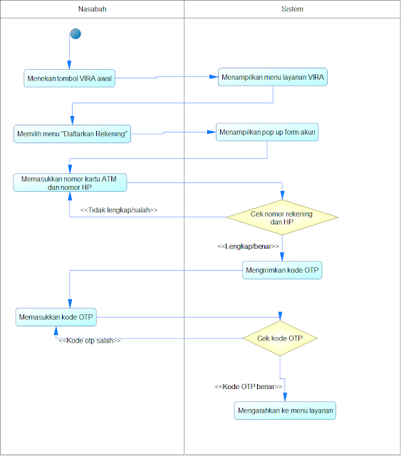
Activity Diagram
Activity Diagram
Data Flow Diagram
State Diagram
Business Objective Model
Feature Tree







.png)
.png)
.png)
.png)
.png)
.png)
.png)
.png)
.png)
.png)
.png)
.png)
.png)
.png)
.png)
.png)
.png)